白码合同管理系统

合同管理系统

V1.0
白码合同管理系统应运而生,所有合同信息线上统一管理,自动统计合同金额、记录合同的违约信息、索赔信息、和开票信息等。
开发人员:liang 开发时间:5小时 安装次数:1717

您可能会面临的问题

用户痛点
合同管理系统常见问题

需要处理的合同数量大,不利于查找和管理。

合同管理系统常见问题

客户开票是否开票统计麻烦,统计工作量大。

合同管理系统常见问题

人工填写合同金额、数目、客户信息容易出现差错,不能及时审查调整。

合同管理系统解决方案

白码合同管理系统解决方案
所有用户、合作商、合同信息线上统一管理,进行分类查询。

白码合同管理系统解决方案
开票信息关联合同一一对应,可及时更改、删除、增加。

白码合同管理系统解决方案
自动统计金额总数,违约记录、索赔记录集中管理,方便查看数据和分析。

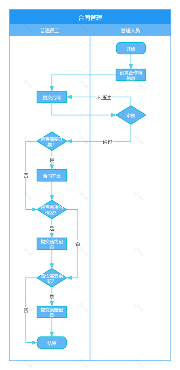
白码合同管理系统流程图

白码合同管理系统功能流程图

2000+用户都因为这些原因选择白码

白码合同管理系统优势
快速

开箱即用、支持定制

白码合同管理系统优点
优惠

低于行业50%的价格

白码合同管理系统好处
安全

可私有化部署自己的软件

白码合同管理系统作用
灵活

高灵活度,表单自由调整

合作案例

白码合同管理系统价格

选择服务
选择应用
合同管理系统
部署方式
可选年限
使用人数
10
定制/培训
-
+

1、培训服务可对于系统进行使用培训,操作培训,软件落地等

2、定制服务可对于系统进行调整,包括功能、字段、报表等

费用明细
合同管理系统 ¥ 3000¥ 0
公有云 ¥ 1900
1年
10人
定制/培训 0 ¥ 3000
应付金额:¥ 9800

软件推荐

1312 次安装
人事管理系统
11724 次安装
采购管理系统
3206 次安装
工单系统
7805 次安装
律所CRM

合同管理系统定制开发服务

如果您需要更多功能
白码可以为您提供定制服务
低代码定制,快速开发,性价比高
企业数字化顾问一对一深度梳理需求帮助解决企业问题
为企业提供个性化定制,提供行业优秀企业方案
* 姓名:
请输入姓名
* 公司名称:
请输入公司名称
* 联系方式:
请输入正确手机号 获取验证码
* 验证码:
请输入正确手机验证码
立即咨询
提交成功!
白码客服同事会尽快与您联系!
联系我们
售前咨询电话
020-88520693
意见箱 · 建议反馈
您的宝贵建议,使白码更完美!
微信扫码添加白码小助理
返回顶部